Dampak Program PKT BISA: Membangun Pertanian Terpadu dan Pemberdayaan Masyarakat yang Berkelanjutan
Pupuk Kaltim memiliki Program PKT BISA (Pertanian Kompos Terpadu untuk Babadan Inovatif dan Sejahtera), sebuah inisiatif holistik yang dirancang untuk memberdayakan masyarakat Dusun Babadan, Desa Kepuhrejo, Kabupaten Magetan Jawa Timur. Sejak dimulai pada tahun 2021, program ini dikembangkan melalui kolaborasi strategis bersama Pemerintah Desa, Balai Penyuluhan Pertanian, Dinas Perikanan dan Peternakan, serta Dinas Koperasi.
Melalui pendekatan terpadu, PKT BISA telah menciptakan ekosistem agribisnis yang mandiri dan berkelanjutan, mencakup berbagai aspek mulai dari hulu hingga hilir. Berikut adalah ragam kegiatan yang telah berhasil diimplementasikan:
๐ฑ Penguatan Kapasitas Pertanian
Pelatihan pembuatan kompos, demplot kacang tanah dan padi, serta sosialisasi pemupukan berimbang dan penggunaan produk inovatif seperti Biodex dan Agrosol.
๐ Pengembangan Usaha Ternak & Perikanan
Pelatihan manajemen pembibitan ruminansia, teknologi pakan, budidaya ikan lele, serta penyediaan sarana pendukung seperti mesin chopper dan kolam terpal.
๐ญ Diversifikasi Produk & Peningkatan Nilai Tambah
Pelatihan pengolahan kacang tanah, pembuatan pakan pelet, dan bahkan pelatihan membatik, yang dilengkapi dengan pendampingan branding dan pengurusan izin koperasi.
๐๏ธ Dukungan Infrastruktur & Teknologi
Pengadaan berbagai mesin pengolahan (sangrai, penggiling, oven, dll), pembangunan Rumah Kompos dan Rumah Pakan, serta kendaraan operasional untuk mendukung produktivitas.
๐ Hasil Social Return on Investment (SROI)
2021
0,65
2022
0,98
2023
4,68
2024
4,80
Setiap Rp 1 yang diinvestasikan menghasilkan manfaat sosial dan ekonomi senilaiย Rp 4,80
Keberhasilan Program PKT BISA tidak hanya dirasakan secara kualitatif, tetapi juga terbukti secara kuantitatif melalui kajian Social Return on Investment (SROI). Pada tahun 2024, program ini mencapai nilai SROI sebesar 4,80. Artinya, setiap Rp 1 yang diinvestasikan ke dalam Program PKT BISA telah menghasilkan manfaat sosial dan ekonomi senilai Rp 4,80 bagi masyarakat. Nilai ini terus meningkat setiap tahunnya; dari 0,65 (2021), 0,98 (2022), 4,68 (2023), hingga 4,80 (2024) membuktikan kelayakan program secara sosial, keberlanjutannya, serta kesuksesannya dalam memenuhi kebutuhan dan mengatasi tantangan masyarakat di Dusun Babadan.
Program PKT BISA merupakan wujud nyata komitmen PKT dalam menciptakan nilai tambah yang inklusif dan berdampak luas, sejalan dengan visi perusahaan untuk memajukan sektor pertanian Indonesia dan membangun komunitas yang lebih sejahtera.
Dampak Program Beasiswa Pupuk Kaltim Peduli Pendidikan
Setiap investasi dalam pendidikan adalah sebuah komitmen untuk masa depan. Bagi Pupuk Kaltim, komitmen ini diwujudkan secara nyata melalui Program Beasiswa Pupuk Kaltim Peduli Pendidikan (PKTPP). PKTPP merupakan program beasiswa berkelanjutan dari Pupuk Kaltim yang bertujuan meningkatkan akses pendidikan tinggi bagi masyarakat, khususnya di sekitar wilayah Bontang, Kalimantan Timur, untuk menciptakan sumber daya manusia yang unggul dan berdaya saing.
๐ Hasil Kajian SROI Program Beasiswa PKTPP
1,82
Nilai SROI
2019
Payback Period
Rp 72,8M
Total Manfaat Sosial
7
Bulan Rata-rata Mendapat Kerja
Sebuah studi independen yang dilakukan pada tahun 2024 oleh Social Development Studies Center (SODEC) FISIPOL UGM berhasil mengukur dampak program ini dengan metodologi (SROI) dengan hasil yang baik. Hasil kajian SODEC menunjukkan bahwa nilai akumulatif SROI Program Beasiswa PKTPP adalah 1,82. Artinya, setiap Rp1 yang diinvestasikan Pupuk Kaltim ke dalam program beasiswa ini, telah menghasilkan manfaat sosial senilai Rp1,82 bagi masyarakat.
Program yang dimulai sejak 2008 ini mencapai payback period pada tahun 2019, atau setelah 11 tahun berjalan. Hal ini merupakan karakteristik alami dari investasi pendidikan sebagai investasi jangka panjang. Outcome nyata mulai terlihat ketika para penerima beasiswa (awardee) lulus dan memasuki dunia kerja. Rata-rata, awardee PKTPP mendapatkan pekerjaan tetap hanya dalam 7 bulan setelah wisuda, membuktikan bahwa beasiswa ini tidak hanya membuka akses pendidikan, tetapi juga membekali mereka dengan kompetensi yang dibutuhkan pasar kerja.
Dampak Program Beasiswa
60,69%
Peningkatan Kesejahteraan Keluarga
Mayoritas penerima manfaat menyatakan bahwa beasiswa ini secara signifikan telah meningkatkan taraf hidup dan ekonomi keluarga mereka.
23,26%
Peningkatan Kesadaran Pendidikan
Keberhasilan para awardee menjadi inspirasi dan motivasi bagi komunitas di sekitarnya, menumbuhkan keyakinan akan pentingnya melanjutkan pendidikan ke jenjang yang lebih tinggi.
Sebaran Pekerjaan Alumni Beasiswa (95,40% Memiliki Pekerjaan Tetap)
28,33%
Sektor Swasta
21,25%
Pendidikan & Kesehatan
11,13%
BUMN
11,13%
Perkantoran
9,11%
Jasa Profesional
2,3%
Pemerintahan
2,3%
Pemerintahan
Secara total, Program Beasiswa PKTPP telah menghasilkan manfaat sosial senilai Rp72,8 miliar, dari total investasi sebesar Rp24 miliar. Sebaran ini membuktikan bahwa para awardee PKTPP tidak hanya menjadi penerima manfaat, tetapi juga menjadi aset berharga yang berkontribusi aktif dalam pembangunan bangsa di berbagai lini.
Program Beasiswa PKTPP adalah bukti nyata komitmen Pupuk Kaltim dalam menjalankan perannya sebagai perusahaan yang peduli dan berkelanjutan. Melalui pendidikan, Pupuk Kaltim tidak sekadar memberikan bantuan, tetapi memberdayakan generasi muda untuk memutus rantai kemiskinan, membuka peluang, dan pada akhirnya menciptakan multiplier effect yang positif bagi masyarakat dan daerah. Pupuk Kaltim akan terus berkomitmen untuk menjadi bagian dari solusi dalam membangun SDM unggul untuk Indonesia yang lebih maju.
Dampak Program Pengendalian dan Pencegahan Stunting (PEDALGAS)
Investasi dalam pembangunan sumber daya manusia dimulai dari tahap paling awal, salah satunya melalui komitmen terhadap kesehatan ibu dan anak. Sejalan dengan program nasional berdasarkan Perpres Nomor 72 Tahun 2021, Pupuk Kaltim menghadirkan Program Pengendalian dan Pencegahan Stunting (PEDALGAS) sebagai bentuk kontribusi nyata dan berkelanjutan bagi masyarakat, khususnya di Kelurahan Lok Tuan, Bontang.
๐ฅ Hasil Kajian SROI Program PEDALGAS
1,71
Nilai SROI
2 Thn 3 Bln
Payback Period
Rp 732,4 Juta
Total Manfaat Sosial
Rp 428,3 Juta
Total Investasi
Sebuah kajian mendalam menggunakan metode SROI membuktikan efektivitas dan dampak program ini. SROI adalah metode yang mengukur nilai manfaat sosial suatu program dalam bentuk rupiah, memberikan gambaran sejauh mana investasi sosial memberikan kembali manfaat bagi masyarakat. Hasil kajian menunjukkan bahwa Program Pedalgas berhasil meraih nilai SROI sebesar 1,71. Angka ini memiliki makna yang sangat positif: setiap Rp1 yang diinvestasikan oleh Pupuk Kaltim ke dalam program Pedalgas, telah menghasilkan manfaat sosial setara Rp1,71 bagi masyarakat.
Pendekatan Holistik Program PEDALGAS
๐ฏ Intervensi Spesifik
- Skrining kesehatan yang akurat bagi ibu hamil dan balita
- Penanganan khusus untuk 8 ibu hamil dengan kondisi Kekurangan Energi Kronis (KEK)
- Pencegahan terhadap 7 potensi kasus Bayi Berat Lahir Rendah (BBLR)
๐ Intervensi Sensitif
- Transfer knowledge kepada 727 anggota posyandu, memperkuat peran kader
- Perbaikan pola makan dan gizi seimbang bagi balita
- Edukasi mengenai pola asuh dan pola hidup bersih dan sehat (PHBS)
Capaian Outcome Program
14/17
Perbaikan Status Gizi
Balita yang berisiko stunting mengalami peningkatan status gizi
15/17
Pencegahan Wasting
Balita berhasil terhindar dari kondisi kekurangan gizi akut
727
Kader Terlatih
Anggota posyandu yang menerima transfer knowledge
Kunci kesuksesan program ini terletak pada sinergi yang kuat antara Pupuk Kaltim dengan Pemerintah Kota Bontang, menunjukkan komitmen bersama dalam membangun generasi penerus yang sehat dan berkualitas. Program PEDALGAS bukanlah program insidental, melainkan wujud dari komitmen berkelanjutan Pupuk Kaltim dalam mendukung tercapainya tujuan pembangunan nasional.
Nilai SROI 1,71 adalah bukti nyata bahwa investasi sosial perusahaan telah memberikan dampak riil yang melampaui nilai investasinya. Di masa depan, Pupuk Kaltim berkomitmen untuk terus meningkatkan efektivitas program, dengan fokus pada edukasi pola asuh, penerapan pola hidup bersih dan sehat, serta penguatan ketahanan pangan keluarga. Melalui kolaborasi dan inovasi yang berkelanjutan, Pupuk Kaltim optimis dapat berkontribusi lebih besar lagi dalam menciptakan masyarakat Bontang yang sehat, sejahtera, dan bebas stunting.
Tentang TJSL
PT Pupuk Kalimantan Timur (Pupuk Kaltim) tetap konsisten dalam menerapkan praktik-praktik berkelanjutan dalam bentuk program-program unggulan di bidang lingkungan, efisiensi energi, serta pengembangan dan pemberdayaan masyarakat sekitar perusahaan. Sejak 2017 hingga 2022 Pupuk Kaltim telah meraih penghargaan Proper Nasional Emas dan penghargaan lainnya seperti Indonesia Sustainable Development Goals award, dan Indonesia Green award. Dengan diraihnya penghargaan-penghargaan tersebut, Pupuk Kaltim telah menunjukkan pengelolaan perusahaan yang menyeluruh dan berkelanjutan bagi seluruh pemangku kepentingan.
Kegiatan Corporate Social Responsibility yang dilaksanakan Pupuk Kaltim merupakan wujud nyata komitmen perusahaan dalam pengembangan masyarakat yang mengacu pada Undang-Undang Nomor 40 Tahun 2007 tentang Perseroan Terbatas pasal 74 mengenai Tanggung Jawab Sosial dan Lingkungan. Komitmen tersebut dikemas dalam bentuk program-program pengembangan masyarakat yang berorientasi pada peningkatan kualitas kehidupan masyarakat dan lingkungan. Hal tersebut telah dilakukan Pupuk Kaltim secara berkelanjutan dan konsisten terutama di wilayah terdampak. Program TJSL yang dilaksanakan bertujuan untuk meningkatkan taraf hidup masyarakat sehingga keberadaan perusahaan dapat memberikan dampak positif kepada masyarakat.

Visi, Misi, dan Nilai-Nilai TJSL Pupuk Kaltim
Dalam menjalankan strategi TJSL, Pupuk Kaltim secara konsisten dan berkesinambungan mengadopsi standar global dalam pelaksanaan TJSL, yaitu international organization for standardization (ISO) 26000:2010 serta memberikan kontribusi bagi tercapainya target pembangunan berkelanjutan yaitu sustainable Development Goals (SDGs).
Sebagai bentuk upaya serta perilaku yang terbuka dan beretika, program TJSL Pupuk Kaltim mengacu kepada 6 (enam) pilar guna melihat akuntabilitas dan transparansi setiap program yang telah dilakukan. Keenam pilar tersebut adalah:
1. Pembangunan Kapital Manusia
Pupuk Kaltim berkomitmen untuk menciptakan SDM yang andal, baik internal maupun eksternal serta memberdayakan masyarakat melalui community Development.
2. Penguatan Ekonomi
Pupuk Kaltim berkomitmen untuk memberdayakan potensi sumber daya lokal dalam rangka membangun perekonomian masyarakat di sekitar Perusahaan.
3. Pengembangan Sinergi dan Kemitraan
Pupuk Kaltim berkomitmen menyinergikan sumber daya Perusahaan, masyarakat, dan Pemerintah untuk menciptakan harmonisasi.
4. Penguatan Tata Kelola Perusahaan
Dalam menjalankan bisnisnya, Perusahaan berkomitmen untuk menjalankan prinsip-prinsip GCG.
5. Pengelolaan Lingkungan Berkelanjutan
Perusahaan berupaya keras menjaga kelestarian lingkungan.
6. Peningkatan Komunikasi Publik
Perusahaan berupaya untuk meningkatkan sikap positif guna membangun citra positif kepada publik.
VISI:
"Terwujudnya harmoni Perusahaan dan masyarakat menuju peningkatan kesejahteraan dan kemandirian yang berkelanjutan."
MISI:
1. Mewujudkan keserasian lingkungan hidup secara berkelanjutan.
2. Memberdayakan potensi sumber daya menuju peningkatan kualitas hidup dan kemandirian masyarakat.
3. Meningkatkan citra positif Perusahaan di kalangan Pemangku Kepentingan.
4. Membangun sinergi Perusahaan dengan Pemangku Kepentingan untuk keberlanjutan operasional Perusahaan.
Komitmen Pupuk Kaltim dalam menjalankan program TJSL yang berkelanjutan diwujudkan melalui penerbitan SKD No. 69/DIR/IX.2012 tentang Kebijakan TJSL Pupuk Kaltim yang berisi:
1. TJSL Pupuk Kaltim terintegrasi dengan Kebijakan Perusahaan, baik dalam perencanaan, implementasi, pelaporan, maupun publikasi TJSL.
2. TJSL Pupuk Kaltim mengedepankan pendekatan kemitraan strategis academic, business, Government, dan community (ABGC).
3. TJSL Pupuk Kaltim mengutamakan pemberdayaan masyarakat yang didukung proses pendampingan.
4. Pelaksanaan dan indikator capaian TJSL Pupuk Kaltim mengacu kepada regulasi nasional dan global (ISO 26000).
Kebijakan TJSL
Pupuk Kaltim berkomitmen untuk terus memberikan manfaat positif dan berkelanjutan bagi seluruh pemangku kepentingan dan terus bersinergi dengan seluruh stakeholders demi terciptanya pembangunan yang maksimal dan tepat sesuai kebutuhan masyarakat. Dengan begitu, kehadiran Pupuk Kaltim diharapkan dapat terus mendatangkan manfaat bagi masyarakat, baik secara langsung maupun tidak langsung, terutama komunitas lokal yang berada di sekitar wilayah Perusahaan.
Kegiatan Tanggung Jawab Sosial dan Lingkungan (TJSL) yang dilaksanakan Pupuk Kaltim merupakan wujud nyata komitmen perusahaan dalam pengembangan masyarakat yang mengacu pada Undang-Undang Nomor 40 Tahun 2007 tentang Perseroan Terbatas pasal 74 mengenai Tanggung Jawab Sosial dan Lingkungan. Komitmen tersebut dikemas dalam bentuk program-program pengembangan masyarakat yang berorientasi pada peningkatan kualitas kehidupan masyarakat dan lingkungan. Hal tersebut telah dilakukan Pupuk Kaltim secara berkelanjutan dan konsisten terutama di wilayah terdampak. Program TJSL yang dilaksanakan bertujuan untuk meningkatkan taraf hidup masyarakat sehingga keberadaan perusahaan dapat memberikan dampak positif kepada masyarakat.
Dalam menjalankan strategi TJSL, Pupuk Kaltim secara konsisten dan berkesinambungan mengadopsi standar global dalam pelaksanaan TJSL, yaitu international organization for standardization (ISO) 26000:2010 serta memberikan kontribusi bagi tercapainya target pembangunan berkelanjutan yaitu sustainable Development Goals (SDGs).
Dalam rangka mewujudkan keharmonisan antara masyarakat dan perusahaan serta wujud kepedulian perusahaan terhadap pengembangan dan kemandirian masyarakat sekitar yang berkelanjutan, maka ditetapkan Kebijakan Corporate Social Responsibility (TJSL) sebagai berikut:
1. TJSL PT Pupuk Kalimantan Timur terintegrasi dengan Kebijakan Perusahaan, baik dalam perencanaan, implementasi, evaluasi, pelaporan, dan publikasi untuk meningkatkan reputasi perusahaan, efisiensi, pertumbuhan usaha, serta menerapkan mitigasi risiko bisnis.
2. TJSL PT Pupuk Kalimantan Timur mengedepankan pada Pemberdayaan Masyarakat, bidang Ekonomi, Sosial, dan Pelestarian Lingkungan untuk menjalin hubungan dengan para Stakeholder (Masyarakat, Pemerintah, dan Perusahaan) dan mewujudkan kemandirian masyarakat melalui proses pendampingan dalam pengembangan komunitas.
3. PT Pupuk Kalimantan Timur menyediakan sumber daya manusia yang kompeten dan menunjuk Departemen TJSL (Corporate Social Responsibility) sebagai pengelola dana TJSL yang disediakan oleh perusahaan setiap tahunnya untuk mewujudkan kemandirian masyarakat sekitar, sehingga tercipta harmonisasi antara perusahaan dengan masyarakat sekitar perusahaan ataupun masyarakat lainnya.
Komitmen Pupuk Kaltim dalam menjalankan program TJSL yang berkelanjutan diwujudkan melalui penerbitan SKD No. 69/DIR/X.2012 tentang Kebijakan TJSL Pupuk Kaltim yang berisi:
1. Implementasi, pelaporan, maupun publikasi TJSL.
2. TJSL Pupuk Kaltim mengedepankan pendekatan kemitraan strategis Academic, Business, Government, dan Community (ABGC).
3. TJSL Pupuk Kaltim mengutamakan pemberdayaan masyarakat yang didukung proses pendampingan.
4. Pelaksanaan dan indikator capaian TJSL Pupuk Kaltim mengacu pada regulasi nasional dan global (ISO 26000).
Dokumen Kebijakan TJSL
Kebijakan Tanggung Jawab Sosial dan Lingkungan
Dalam rangka mewujudkan keharmonisan antara masyarakat dan perusahaan serta wujud kepedulian perusahaan terhadap pengembangan dan kemandirian masyarakat sekitar yang berkelanjutan, maka ditetapkan Kebijakan Corporate social Responsibility (CSR) sebagai berikut:
Kebijakan Tanggung Jawab Sosial Terhadap Tenaga Kerja
Sebagai bentuk tanggung jawab sosial perusahaan dan pelestarian lingkungan hidup, dimana pengembangan masyarakat diprioritaskan untuk meningkatkan taraf pendidikan, kesehatan, perekonomian, serta menjaga kultur sosial dalam hal perlindungan tenaga kerja di Perusahaan.
Kebijakan Community Development
Dalam rangka mewujudkan keharmonisan antara masyarakat dan perusahaan serta wujud kepedulian perusahaan terhadap pengembangan dan kemandirian masyarakat sekitar yang berkelanjutan, maka ditetapkan Kebijakan Community Development (Comdev) sebagai berikut:
Kebijakan Lingkungan, Sosial, Tata Kelola, & Hak Asasi Manusia
Sebagai bentuk tanggung jawab dan komitmen perusahaan dalam menjalankan proses bisnis yang berkelanjutan dan terintegrasi dengan aspek lingkungan, sosial dan tata kelola dalam strategi bisnisnya, maka ditetapkan Kebijakan Lingkungan, Sosial, Tata Kelola, & Hak Asasi Manusia sebagai berikut:
Program Tanggung Jawab Sosial dan Lingkungan
Program Hibah
Program Hibah merupakan salah satu kegiatan dari Program Pendanaan dan Pembinaan UMK. Hibah yang biasa dilakukan oleh Pupuk Kaltim adalah hibah berupa fasilitas produksi. Tujuan dari pemberian bantuan fasilitas produksi adalah untuk mendukung kemandirian masyarakat melalui pengoptimalan fasilitas produksi serta sebagai upaya mendukung perwujudan pengembangan masyarakat yang berkelanjutan.
Pinjaman Modal Kerja & Pembinaan
Program peminjaman modal kerja dan pembinaan Pupuk Kaltim diberikan kepada para pelaku usaha kecil dan mikro yang berada di sekitar perusahaan. Tujuan dari program ini adalah agar masyarakat dapat menciptakan usaha sehingga dapat lebih mandiri dan tangguh secara finansial. Pinjaman modal kerja yang diberikan Pupuk Kaltim kepada para pelaku usaha kecil dan mikro tersebut hanya memiliki tingkat bunga flat sebesar 3% per tahun.
Masyarakat yang telah menerima bantuan modal kerja dari Pupuk Kaltim selanjutnya disebut dengan mitra binaan. Seperti namanya, Pupuk Kaltim akan memberikan pembinaan kepada para pelaku usaha kecil dan mikro agar mereka dapat meningkatkan kemampuan sehingga dapat melakukan pengelolaan dana pinjaman dengan bijak. Pembinaan yang dilakukan bertujuan untuk mendorong mitra binaan dalam membuka lapangan pekerjaan bagi masyarakat sekitar sehinga dapat memperluas penerima manfaat program yang memperoleh penghasilan dari kegiatan usaha mitra binaan.
Pembinaan yang dilakukan oleh Pupuk Kaltim meliputi memberikan pendidikan dan pelatihan mengenai teknik produksi, manajerial, penelitian, magang, dan lain sebagainya dalam rangka meningkatkan mutu produk yang dihasilkan oleh mitra binaan serta untuk meningkatkan manajemen kewirausahaan.
Program Pemberdayaan Masyarakat
PKT Peduli Pendidikan
Program Pupuk Kaltim Peduli Pendidikan (PKTPP) merupakan wujud perhatian Pupuk Kaltim dalam upaya meningkatkan kualitas Sumber Daya Manusia (SDM). Mulai 2007, Pupuk Kaltim telah melaksanakan Program tersebut dalam bentuk pemberian beasiswa yang diperuntukkan bagi Putra-Putri berprestasi yang berasal dari keluarga tidak mampu secara ekonomi di wilayah Kalimantan Timur, khususnya Bontang.
Yang menjadi latar belakang program ini adalah wujud perhatian Pupuk Kaltim dalam upaya meningkatkan kualitas pendidikan bagi masyarakat sekitar. Hal ini didasarkan pada pertimbangan bahwa pendidikan merupakan salah satu pondasi bagi peningkatan kesejahteraan masyarakat.
Oleh karena itu, sejak tahun 2007 hingga sekarang, perusahaan telah melakukan program beasiswa Pupuk Kaltim Peduli Pendidikan kepada masyarakat di wilayah Kalimantan Timur (Kaltim). Beasiswa yang diberikan merupakan beasiswa untuk Sekolah Dasar (SD) dan Sekolah Menengah Pertama (SMP) di Sekolah Yayasan Pupuk Kaltim (YPK).
Tujuan yang ingin dicapai dalam pelaksanaan PKTPP:
1. Meningkatkan kualitas SDM putra-putri Kalimantan Timur khususnya Bontang di sektor Pendidikan.
2. Memberikan kesempatan siswa-siswi berprestasi yang kurang mampu untuk bisa melanjutkan sekolah SD, SMP dan Perguruan Tinggi
3. Mengurangi jumlah anak putus sekolah di Bontang.
4. Mendukung visi kota bontang sebagai Smart city.
5. Menciptakan ikatan moril antara Pupuk Kaltim dengan masyarakat di wilayah operasional perusahaan.
6. Wujud pendekatan pendampingan Pupuk Kaltim sehingga memperoleh citra yang positif di mata masyarakat.
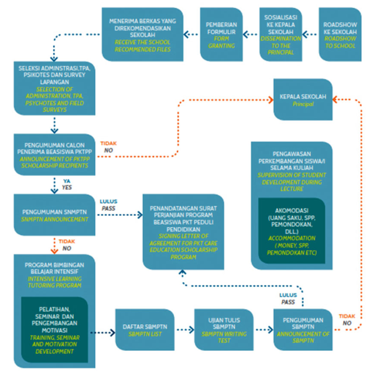
PROSES KEGIATAN PKTPP UNTUK SD & SMP

PROSES KEGIATAN PKTPP UNTUK PERGURUAN TINGGI

๐ Capaian Program PKTPP
141
Total Mahasiswa Penerima Manfaat
(2007-2018)
108
Lulusan/Wisuda
Sebagian telah mendapat pekerjaan
50
Penerima SD & SMP
(2016-2018)
Dari tahun 2007 sampai dengan tahun 2018 dana yang sudah disalurkan oleh Pupuk Kaltim untuk PKTPP untuk Perguruan Tinggi ini melalui dana Bina Lingkungan pada ruang lingkup bantuan pendidikan. Total mahasiswa penerima manfaat Program ini adalah 141 orang. Hingga tahun 2018 sebanyak 108 orang telah dinyatakan lulus/wisuda dan sebagian telah mendapatkan pekerjaan. Sedangkan PKTPP untuk SD dan SMP dimulai sejak tahun 2016 hingga tahun 2018 dengan total penerima manfaat sebanyak 50 orang dari wilayah sekitar Buffer zone.
PKT Beasiswa
Pupuk Kaltim terus berkomitmen untuk mewujudkan tanggung jawab sosial kepada masyarakat sekitarnya melalui berbagai cara, salah satunya yakni melalui program PKT Beasiswa. PKT Beasiswa merupakan perwujudan komitmen Pupuk Kaltim dalam mengupayakan peningkatan kualitas SDM anak-anak Kota Bontang. Program ini juga merupakan sebuah bentuk dukungan untuk mewujudkan Visi Kota Bontang "Smart City".
Perealisasian PKT Beasiswa dilakukan melalui program kerja bernama Pupuk Kaltim Peduli Pendidikan (PKTPP). PKTPP memberikan kesempatan beasiswa pendidikan bagi para pelajar dari Kota Bontang yang berprestasi namun kurang mampu secara ekonomi agar mampu melanjutkan ke jenjang SD, SMP, SMA, dan Perguruan Tinggi. Selain memberikan beasiswa kepada para pelajar Kota Bontamg, Pupuk Kaltim juga memberi bantuan biaya penelitian bagi mahasiswa tingkat akhir dengan bekerja sama dengan 15 perguruan tinggi terkemuka di tanah air.
